永利yl23411在永利yl23411第三届本科生学术论坛喜获佳绩

创建时间:  2021/01/12  阮杜娟   浏览次数:   返回

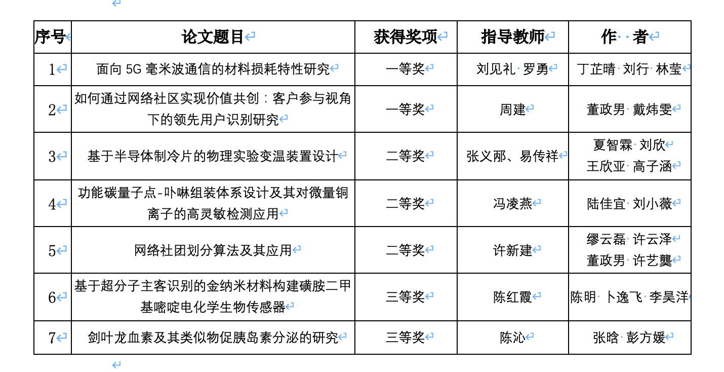
2021111日,永利yl23411第三届本科生学术论坛主论坛颁奖大会暨第四届本科生学术论坛启动仪式在图书馆报告厅隆重举行。自20207月启动论坛以来,公司师生积极准备参赛,共投稿16篇,最后获奖7篇,当中一等奖2篇,二等奖3篇,三等奖2篇。公司获得本届论坛优秀组织奖。恭喜以下同学获奖:


上一条:永利yl23411招宣组2021年寒假回母校招生宣传社会实践活动专题培训会顺利举办

下一条:永利yl23411住宿书院“梦想启航”系列讲座第36讲《新闻写作与新媒体作品呈现》顺利开讲

      版权所有 © 中国·yl23411(永利)集团官网-Officialwebsite   沪ICP备09014157   沪公网安备31009102000049号  地址:上海市宝山区上大路99号    邮编:200444   电话查询
 技术支持:永利yl23411信息化工作办公室   联系我们